90+ Baru Doc For Tetanus, Tanaman Obat
Poin pembahasan 90+ Baru Doc For Tetanus, Tanaman Obat adalah :
90+ Baru Doc For Tetanus, Tanaman Obat. Seperti yang kita ketahui bersama, menanam tanaman tanaman obat tidaklah murah. Jika ada orang yang hobi menanam tanaman tanaman obat, tentu mereka akan mengeluarkan dana berapa pun besarnya. Namun, jika Anda ingin menanam tanaman tanaman obat hanya untuk memenuhi kebutuhan sayur sehat sehari-hari, tentu Anda akan berpikir dua kali untuk mengeluarkan banyak uang. tanaman obat dengan artikel 90+ Baru Doc For Tetanus, Tanaman Obat berikut ini

FORM Pelacakan Tetanus Neonatorum 2003 Sumber : www.scribd.com

Tetanus Dr Tan Sumber : www.scribd.com

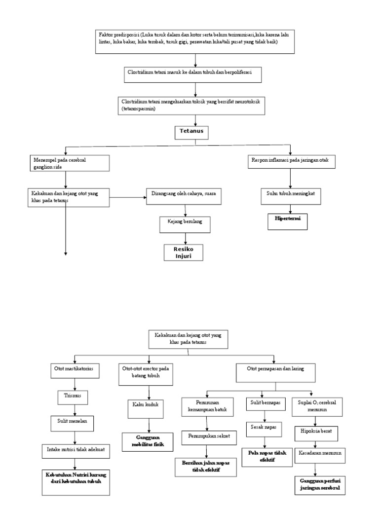
PATOFISIOLOGI tetanus docx Sumber : www.scribd.com

Tetanus Neonatorum Sumber : www.scribd.com

JURNAL TETANUS docx Sumber : www.scribd.com

Tetanus Vaccine 2021 PA Fax BD 19 v1 120214 Sumber : studylib.net

ASKEP TETANUS doc Sumber : www.scribd.com

DOC Tetanus abd nl Academia edu Sumber : www.academia.edu

Tetanus Neonatorum Sumber : www.scribd.com

DOC Referat Tetanus R D Academia edu Sumber : www.academia.edu

TETANUS NEONATORUM Sumber : studylibid.com

Printable Tetanus Surveillance Form Sumber : www.freeprintablemedicalforms.com

Tetanus PPT Sumber : www.scribd.com
guideline tetanus indonesia, pemeriksaan penunjang tetanus, tanda sembuh dari tetanus, tetanuspdf, gambar penyakit tetanus, tetanus disebabkan oleh bakteri, kenapa penderita tetanus tidak boleh terkena cahaya, obat mujarab tetanus,

Tetanus Symptoms and Treatment Infectious Disease Sumber : www.healthsoul.com

pathway tetanus doc Sumber : www.scribd.com
guideline tetanus indonesia, pemeriksaan penunjang tetanus, tanda sembuh dari tetanus, tetanuspdf, gambar penyakit tetanus, tetanus disebabkan oleh bakteri, kenapa penderita tetanus tidak boleh terkena cahaya, obat mujarab tetanus,
90+ Baru Doc For Tetanus, Tanaman Obat. Seperti yang kita ketahui bersama, menanam tanaman tanaman obat tidaklah murah. Jika ada orang yang hobi menanam tanaman tanaman obat, tentu mereka akan mengeluarkan dana berapa pun besarnya. Namun, jika Anda ingin menanam tanaman tanaman obat hanya untuk memenuhi kebutuhan sayur sehat sehari-hari, tentu Anda akan berpikir dua kali untuk mengeluarkan banyak uang. tanaman obat dengan artikel 90+ Baru Doc For Tetanus, Tanaman Obat berikut ini
FORM Pelacakan Tetanus Neonatorum 2003 Sumber : www.scribd.com
Tetanus Dr Tan Sumber : www.scribd.com
PATOFISIOLOGI tetanus docx Sumber : www.scribd.com
Tetanus Neonatorum Sumber : www.scribd.com
JURNAL TETANUS docx Sumber : www.scribd.com

Tetanus Vaccine 2021 PA Fax BD 19 v1 120214 Sumber : studylib.net
ASKEP TETANUS doc Sumber : www.scribd.com
DOC Tetanus abd nl Academia edu Sumber : www.academia.edu
Tetanus Neonatorum Sumber : www.scribd.com
DOC Referat Tetanus R D Academia edu Sumber : www.academia.edu

TETANUS NEONATORUM Sumber : studylibid.com

Printable Tetanus Surveillance Form Sumber : www.freeprintablemedicalforms.com
Tetanus PPT Sumber : www.scribd.com
guideline tetanus indonesia, pemeriksaan penunjang tetanus, tanda sembuh dari tetanus, tetanuspdf, gambar penyakit tetanus, tetanus disebabkan oleh bakteri, kenapa penderita tetanus tidak boleh terkena cahaya, obat mujarab tetanus,

Tetanus Symptoms and Treatment Infectious Disease Sumber : www.healthsoul.com
pathway tetanus doc Sumber : www.scribd.com
Tetanus Vaccine People with Tetanus Tetanus Lockjaw Tetanus Diagram Tetanus Wound Tetanus Disease Tetanus Cut Tetanus Death Tetanus Bacterium Tetanus Foot Tetanus Cell Tetanus Virus Tetanus Rash Tetanus Signs Tetanus Drawing Symptoms of Tetanus Tetanus Face Tetanus Baby Tetanus in Dogs Tetanus Painting Child with Tetanus Tetanus Treatment Tetanus Spasm Tetanus in Humans Tetanus Shot Reactions Tetanus Shot Needle Tetanus Nail Tetanus Infection Pictures Tetanus Skin Tetanus Cartoon Tetanus Mechanism Tetanus in Horses Tetanus Vaccination Tetanus Animals Tetanus Booster Tetanus Pathogen Tetanus Spores Tetanus Effect Tetanus Causes Anti-Tetanus Tetanus Facts Tetanus Shot Side Effects Tetanus Graph Tetanus Early Symptoms Patient with Tetanus Tetanus Rust Tetanus Symptoms in Adults Tetanus Injury Rabies
0 Komentar